写真撮影のロイヤル トップページ> ドローン空撮
ドローン空撮
ドローン空撮を仙台市拠点として行っております。
無人航空機(マルチコプタードローン)を活用し、主に土木工事の進捗状況の空撮・空中撮影を行っております。
ドローン空撮で大切なのは安全性・法律適合性です。安全性を考慮し航空法による飛行許可証をHP上に提示しておりますのでご安心ください。
ご依頼が多いのは役所など関係機関に提出する施工前・完工後の空撮画像です。大規模公共工事の空撮・マンション眺望の空撮・商業施設の空撮・測量・災害・報道用途等を行っております。
催しなど各種プロモーション用に対応するため4K動画にも対応し、付随する動画編集・DVD作成なども対応できますのでご相談ください。
宮城県亘理郡山元町・新山下駅周辺区画整理事業地の空撮
飛行地点:37°57'45.1"N 140°53'28.1"E(宮城県亘理郡山元町)
ドローン空撮の前提となる国土交通省の飛行許可や承認、空港事務所の許可証取得などすべてお任せください。司法書士事務所に頼むと申請許可代行だけで空撮代とは別に4-5万はかかる内容です。
素人様がこれらの申請を一から行うことは大変な労力です。ご依頼者のご負担を最小限に安全で確実に綺麗な空撮を提供します。
ドローン空撮・想定される用途の一例
ドローン空撮料金
ドローン空撮の料金
一現場(1H迄)¥30,000~+出張費¥2,200~
*人口密集地の空撮は上記料金に +¥10,000
*空港周辺の空撮は上記料金に +¥10,000
- 事前の現場下見の必要がある場合は¥5,500~の実費がかかります。
- 静止画・動画データーでの納品となります。(youtube動画編集は別途)
出張費の算定法 (別途、駐車料金や高速代は実費)
当事業所から片道20分以内は¥2,200。
20分以上の場合は一分毎¥110で計算。例)片道30分の場合¥3,300。
*googleの車ルート案内で所要時間を計算。
キャンセルについて
お客様都合による一方的なキャンセルは以下のキャンセル料がかかりますのでご注意ください。 ただし雨天、曇天(どんてん)、中風以上(5m/s以上)などによる不可抗力の場合はその限りではありません。*出張先で天候により中止となった場合は、出張経費、待機料を算出の上請求させていただきます。
- 前日~当日キャンセル
- 100%のキャンセル料
- 2~3日前のキャンセル
- 50%のキャンセル料
空撮ドローン:DJI社製 「PHANTOM4」
ドローン空撮業務(動画/静止画)に於ける主力機です。
Phantomシリーズはドローンの基本形であり完成形です。幾度のバージョンを重ね最終形のVer.4は完成の域に達した信頼性があります。
空撮ドローン PHANTOM4:主要緒元
- 対角寸法(プロベラ除く):350 mm
- 最大速度:72Km/h
- 航行可能限界高度:6000 m
- 最大フライト時間:約 28 分
- 有効画素数:1200万画素
機体に関する情報(製造者名、型式、登録記号等)
- 登録記号 JU325158E7C0
- リモートID書込状況 搭載義務機/書込済み
- リモートID番号
- 製造番号 07D3J3QC02J037
![]() |
![]() |
![]() |
|
![]() ![]() |
空撮ドローンパイロット紹介
空撮ドローンパイロット:
(国家資格)一等無人航空機操縦士 第23100078851号 佐々木 博之(基本+昼間限定解除+目視内限定解除) 
一つ間違えば事故につながるドローン操縦ですが、もともとはラジコンで最難関のカテゴリと言われるヘリコプターの無線操縦の経験をベースにドローンに移行した経緯があります。
このヘリを製作しているメーカーが倒産し、部品調達が難しくなったため運用をあきらめてドローンに移行しました。空撮を担当するドローンパイロットはドローン操縦難度とは比較にならないヘリコプターを経験しております。
ラジコンを趣味にしている方はお分かりだと思いますが、運用コスト的にも調整から飛行技術まで最難関であるのはヘリコプターというのはご承知だと思います。
操縦してるヘリは日本遠隔制御製の全長:1.6メートルのガソリンヘリ、排気量30CCのホビー用としては最大級のガソリンヘリです。
これにデジタル一眼レフを搭載して空撮を行っておりました。
大変大がかりで操縦も難しいですが、何度もあきらめずに練習しました。これも空撮の要望に安全・確実に応えるためにとの思いから飛行訓練を重ねました。
このこともあり、一等無人航空機操縦士の資格取得に役立ちました。
ちなみに一等無人航空機操縦士の資格は、無人航空機(ドローン)を商業目的で操縦する際に必要とされる資格です。この資格を取得することで、都市部での飛行や人口密集地域での飛行、夜間飛行など、一般的なドローン飛行では制限される第三者の上空での操縦が機体認証を受けた機体を使用することで可能になります。
以上のように常に安全性運航を第一に心掛けておりますので安心してご依頼いただければと思います。
一等無人航空機操縦士について
一等無人航空機操縦士:学科試験
内容: 一等の学科試験では75分間に70問出題され二等相当 50問 、一等 20問 合計 70問出題されます。
合格には二等相当、一等共に90%以上の正解が必要で、二等相当は50問の90%以上を取るためには45問以上の正解が必要となり、
一等相当は20問出され90%以上を取るためには18問以上の正解が必要となり、2問以上間違えることができません。
出題内容は無人航空機の飛行に関する広範囲の知識が問われます。航空法規、気象、航空工学(回転翼の推力、消費パワー(仕事率)、旋回半径の計算、滑空距離の公式、墜落までの水平距離の公式)、無線通信(フレネルゾーン半径)などの科目が含まれます。 難易度: 広範囲の知識を要求されるため、しっかりとした勉強と理解が必要です。特に、航空関連の法規や専門的な技術に関する知識がない人にとっては、学習のハードルが高いと感じられることがあります。
一等無人航空機操縦士:実技試験
内容: 口述試験(必要な準備の確認・空域・気象状況の確認・作動前の外観点検・機体・操縦装置の作動・地上点検・飛行点検・飛行後点検・飛行後点検結果・飛行記録の記載・無人航空機に係る事故/重大インシデントの報告)、実際にドローンを操縦して、指定された課題を(GPS等のセンサーをオフにした) 手動操縦にて規定の演技(スクエア・ピルエット・八の字飛行)をこなします。飛行計画の作成、安全な離着陸、特定の飛行パターンの実行など、実際の操縦技術が試されます。
一等無人航空機操縦士:総合的な難易度
操縦技術だけでなく、緊急時の対応能力や飛行計画の立案能力も求められるため、実際に多くの飛行経験と練習が必要になります。初心者が短期間でマスターするには困難な部分もあります。
一等無人航空機操縦士の資格取得は、理論と実技の両面において高い理解度と技術が求められるため、肌感覚として全くドローンを飛ばしたことがない初学者が挑戦するのはとても気が遠いというのが正直なところです。逆に言えばまず自分のドローンを購入して趣味として研鑽を重ねてからならハードルは大幅に下がることでしょう。
以上のことから全体的に難易度が優しいとはとても言えません。従ってドローンスクールに通い専門的なトレーニングコースや教材の提供を受け、訓練し習熟することで合格に向けた準備がしやすくなっています。経験豊富な指導者からの指導を受け、十分な練習と勉強を重ねることが成功の鍵となります。
空港周辺の空撮について
空港周辺の管制区域に該当する地域で、空撮を希望される場合は、現場ごとに空港事務所の許可が必要ですので十分に余裕(最低でも3週間以上)を持ってご相談ください。 *空港周辺の無人機の飛行詳細
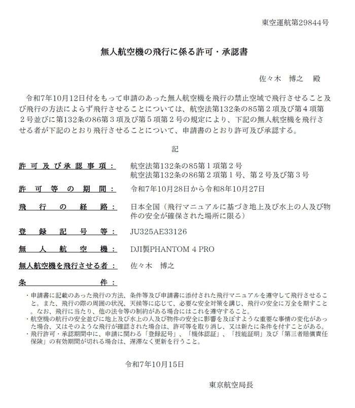
国土交通省・東京航空局長発行 無人航空機の飛行許可承認書
ロイヤルでは、空撮業務など急用の依頼に対応する為、予め東京航空局長より日本全域で人口集中地区上空の飛行・夜間飛行・目視外飛行・物件より30M以内の飛行を包括申請し、許可承認を受けております。
機体の追加基準への適合性に関する情報 |
|
![]() |
第三者及び物件に接触した際の危害を軽減する構造を有する |
![]() ![]() |
自動操縦システムを装備し、機体に設置されたカメラ等により機体の外の様子を監視できる |
![]() |
地上において、無人航空機の位置及び異常の有無を把握できる |
![]() |
不具合発生時に危機回避機能(フェールセーフ機能)が正常に作動する |
空撮業務を請け負うにあたり、お客様が安心してご依頼できるよう、空撮業務保険に加入しておりますのでご安心ください。
*万が一の事故により賠償の必要がある場合、保険金額の範囲内となりますのでご了承ください。










-Edit.jpg)



















